2025年冬季(第2批)全国计算机网络与数据安全技术人员(水平)考评工作有关事宜通知如下:

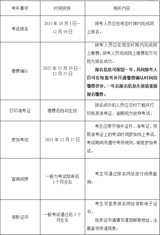
第2批报名截止时间为2025年12月19日。后续报名人员参加第3批考评。
考生网上报名前,须先按要求完成账号注册,同时牢记用户名和密码。网上报名时应正确输入报考信息,上传电子照片(本人近期彩色半身免冠正面证件照,照片必须清晰,亮度足够,jpg格式,大小规格符合系统要求,占满图框),电子照片供考生参加考试和制作合格证书使用,请考生务必按要求上传照片。
考生在网上报名时应正确选择报考级别,如实填报相关信息。考试报名实行告知承诺制,考生报名时应对网上提交的报考信息和相关材料负责。
特别注意:考生注册时必须登记本人日常使用的手机号并保持手机畅通,随时关注主管部门或考试机构发送的短信通知(由于短信通知可能被手机系统拦截,请注意查看是否有被拦截的考试相关信息)、及时接听来电,当本人手机号码发生变更时应及时登录报名系统更新手机号码。如因手机号码错误、未及时关注短信或来电而影响报名和考试的,责任由考生本人承担。
考生完成报名信息填报后,可登录报名系统个人中心,通过缴费平台支持的、已经开通网上支付功能的电子扫码支付工具完成网上缴费,缴费截止时间为2025年12月25日24:00(建议避开每日24:00左右银行结算时段缴费),逾期视为放弃报名。网上缴费咨询电话:13811036358。
考生缴费前须确认本人符合报考条件、报考信息无误(特别注意报考级别务必准确),缴费成功后应再次确认报名系统中提示报名成功,报名成功的考生应下载准考证。由于网络传输速度等不确定因素,缴费确认信息可能会相对滞后,但一般不会超过24小时,请考生不要急于重复支付划款,同时建议考生不要同时开启多个缴费页面进行支付,以免发生错账。
本次考试收费标准为:基础知识考评收费36元/人/科, 专业技术考评收费40元/人/科,共计76元/人。考生确认报名后,已缴费用不予退还。
本次考试不再开具纸质票据,缴费成功的考生请缴费时填写邮箱用于接收电子发票。
1、考生应按时通过报名网站下载打印纸质准考证,仔细核对准考证个人信息并阅读考试须知。准考证下载遇有问题或准考证信息有误的,请及时与咨询服务电话联系。
2、请选择一个安静、独立且光线充足的环境进行考试。使用带有摄像头和麦克风的笔记本或台式电脑,摄像头需拍摄到肩部以上范围。
3、考前20分钟登录系统进行正脸验证:须手持身份证和准考证进行验证,放在脸侧或下巴以下位置,不可遮挡面部。开考30分钟后,迟到考生无法进入系统参加考试。
4、考试组织机构将对考试过程实行日常监管并接受社会监督。考生如有违规违纪情况取消考试成绩,涉嫌犯罪的,移送司法机关处理。